郑州大学

郑州大学学生处获评河南省首批“高校学工先锋”集体

发布时间:2026年04月04日 信息来源:党委学生工作部、学生处

郑州大学学生处获评河南省首批“高校学工先锋”集体

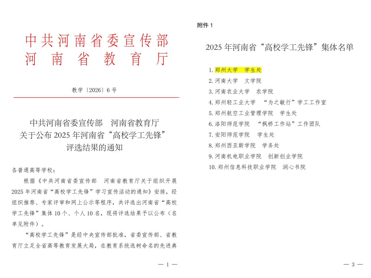
近日,中共河南省委宣传部、河南省教育厅联合印发通知,公布2025年河南省首批“高校学工先锋”评选结果。郑州大学学生处获评省级“高校学工先锋”集体,成为全省获此殊荣的10个高校集体之一。

长期以来,学校高度重视学生工作,立足超大规模高校育人实际,坚守立德树人根本任务,创新构建“2+5+N”学生工作体系,锚定“提升服务中心工作本领、提升学生工作质量”双提升目标,全力打造全方位、多层次、立体化的育人格局。在育人体系建设方面,学校贯通“五位一体”育人体系,精心打造“学在郑大、发展在郑大、创新在郑大”三张育人名片,培育“厚德班”“天健班”“培英班”“毓秀班”特色班级,开展“学风建设月”“创新发展月”主题活动,形成“四班两月”特色育人载体;深化“一站式”学生社区建设,打造“深柳书堂”“青荷讲堂”“心满菊园”“松享汇”等文化品牌,推动思政教育与成长服务精准直达学生身边,让育人工作走深走实。在育人队伍建设方面,实施“选育培用管”全链条管理机制,畅通“双线晋升”职业发展通道,持续提升学工队伍专业素养与履职能力;创新打造ZZU-AI辅导员,积极探索科技赋能校园思想政治建设新模式,为学生工作注入数字化新活力。

此次获评首批省级“高校学工先锋”集体,充分彰显了郑州大学学生工作的扎实成效与示范引领作用,是对学校学生工作理念、体系建设与实践成效的充分肯定。下一步,学校将以此为新起点,系统总结学生工作经验,充分发挥先进典型示范引领作用,持续深化学生工作体系改革与建设,推动学生工作向管理精细化、品牌特色化、内涵高质量迈进,为培养更多担当民族复兴大任的时代新人夯实育人根基,为学校“双一流”建设提质晋位、助力河南省教育强省建设贡献更加坚实的学工力量。

郑州大学学生处获评河南省首批“高校学工先锋”集体

分享